关于严肃全国大学四、六级考试考风考纪的通知
为做好2016年12月17日全国大学英语四六级考试相关工作,严肃考风考纪,根据北京市教育考试院会议精神,现将相关要求强调如下:
1、 考生须持准考证、身份证和学生证准时进入考场,缺一不可。迟到考生不允许入场。
2、 因迟到无法进入考场的学生禁止在考试区域(主楼和教图楼2-4层)逗留,一经发现,严肃处理。
3、 禁止考生携带任何电子设备进入考场,禁止携带任何与考试无关物品进入考场。
4、考生如已将违规物品带入考场,必须将物品放置存包处,其中手机应处于关闭状态,不得随身携带,否则按违规处理。
4、 考生进入考场要严格遵守校规校纪,如有替考考生,一经发现给予开除学籍处分。
5、 监考人员需佩戴监考证进入考场监考。
6、 监考人员需要认真核对考生证件,不得允许证件不齐的考生进入考场。
7、 监考人员要仔细检查考生填涂信息、条形码粘贴是否正确,并准确填写各种表格。
8、 监考人员要注意防范各种作弊手段,如遇突发情况,立即上报流动监考员。
9、 监考人员禁止携带手机等通讯工具、摄影等电子工具进入考场,不做与考试无关的事情,一前一后站立监考。
中华女子学院教务处
2017年12月14日
附件:北京地区全国大学英语四、六级考试考生违规情况表
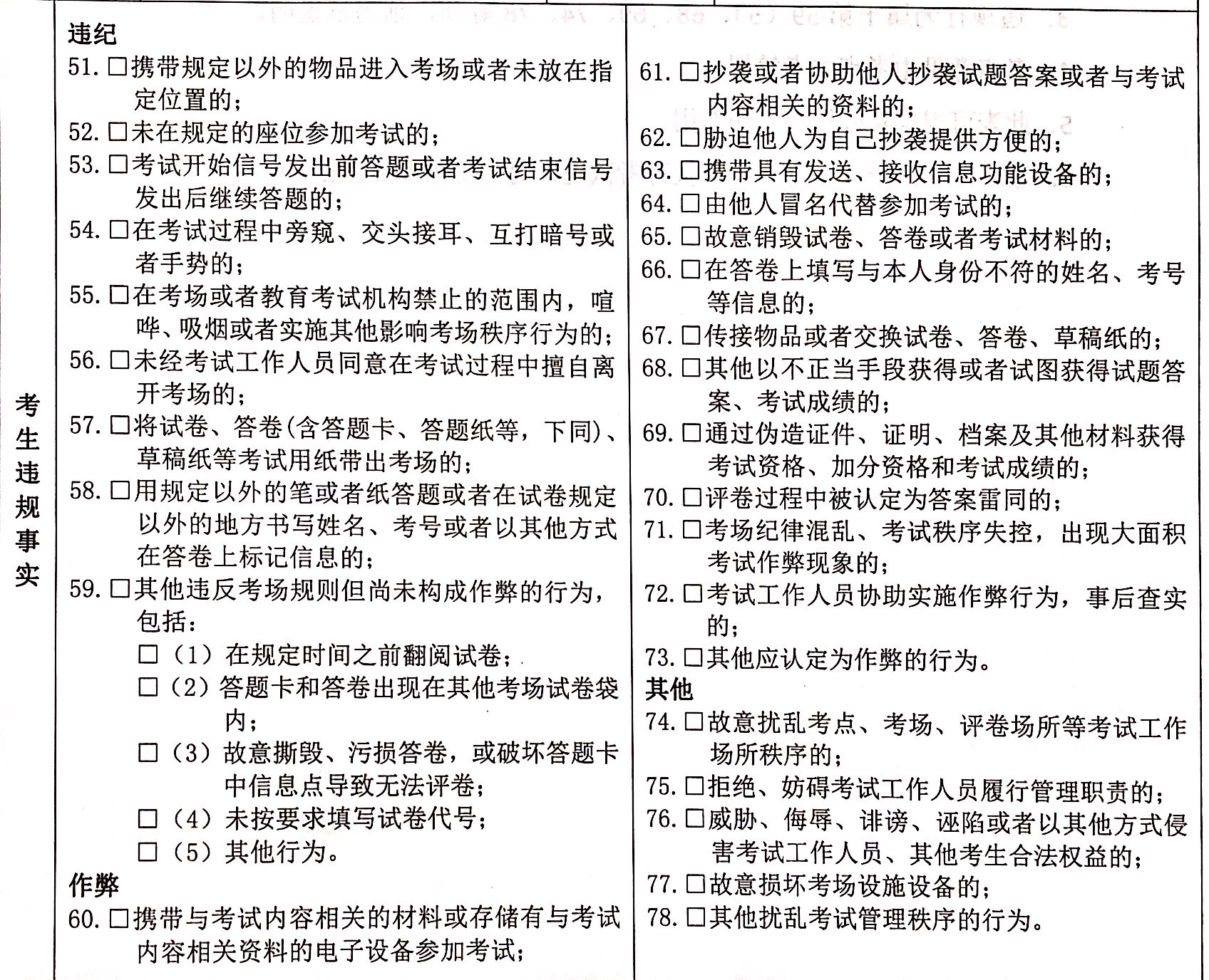
北京地区全国大学英语四、六级考试考生违规情况表

